Product Summary
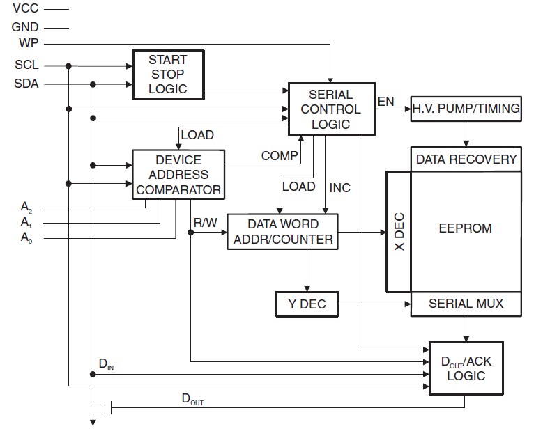
The AT24C512BN-SH25-T is a 512K two-wire serial EEPROM. The device provides 524,288 bits of serial electrically erasable and programmable read only memory (EEPROM) organized as 65,536 words of 8 bits each. The cascadable feature of the AT24C512BN-SH25-T allows up to eight devices to share a common two-wire bus. The AT24C512BN-SH25-T is optimized for use in many industrial and commercial applications where low-power and low-voltage operation are essential.
Parametrics
AT24C512BN-SH25-T absolute maximum ratings: (1)Operating Temperature: –55℃ to +125℃; (2)Storage Temperature: –65℃ to +150℃; (3)Voltage on Any Pin with Respect to Ground: –1.0V to +7.0V; (4)Maximum Operating Voltage: 6.25V; (5)DC Output Current: 5.0 mA.
Features
AT24C512BN-SH25-T features: (1)Internally Organized 65,536 × 8; (2)Two-wire Serial Interface; (3)Schmitt Triggers, Filtered Inputs for Noise Suppression; (4)Bidirectional Data Transfer Protocol; (5)1 MHz (2.5V, 5.5V), 400 kHz (1.8V) Compatibility; (6)Write Protect Pin for Hardware and Software Data Protection; (7)128-byte Page Write Mode (Partial Page Writes Allowed); (8)Self-timed Write Cycle (5 ms Max); (9)High Reliability.
Diagrams

| Image | Part No | Mfg | Description | ![]() |
Pricing (USD) |
Quantity | ||||
|---|---|---|---|---|---|---|---|---|---|---|
![]() |
![]() AT24C512BN-SH25-T |
![]() Atmel |
![]() EEPROM 512K 2-WIRE 65 536 x 8 2.5V |
![]() Data Sheet |
![]() Negotiable |
|
||||
| Image | Part No | Mfg | Description | ![]() |
Pricing (USD) |
Quantity | ||||
![]() |
![]() AT24C |
![]() Other |
![]() |
![]() Data Sheet |
![]() Negotiable |
|
||||
![]() |
![]() AT24C01 |
![]() Other |
![]() |
![]() Data Sheet |
![]() Negotiable |
|
||||
![]() |
![]() AT24C01-10PC |
![]() Atmel |
![]() IC SEEPROM 1K 8DIP |
![]() Data Sheet |
![]() Negotiable |
|
||||
![]() |
![]() AT24C01-10PC-1.8 |
![]() Atmel |
![]() IC SEEPROM 1K 1.8V 8DIP |
![]() Data Sheet |
![]() Negotiable |
|
||||
![]() |
![]() AT24C01-10PC-2.5 |
![]() Atmel |
![]() IC SEEPROM 1K 2.5V 8DIP |
![]() Data Sheet |
![]() Negotiable |
|
||||
![]() |
![]() AT24C01-10PC-2.7 |
![]() Atmel |
![]() IC SEEPROM 1K 2.7V 8DIP |
![]() Data Sheet |
![]() Negotiable |
|
||||
(China (Mainland))











