Product Summary
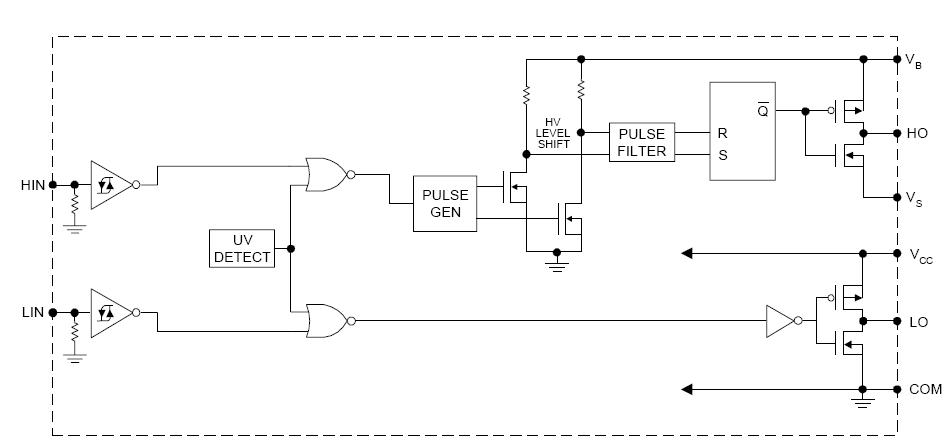
The IR2101STRPBF is a high voltage, high speed power MOSFET and IGBT driver with independent high and low side referenced output channels. Proprietary HVIC and latch immune CMOS technologies enable ruggedized monolithic construction. The logic input is compatible with standard CMOS or LSTTL output, down to 3.3V logic. The IR2101STRPBF features a high pulse current buffer stage designed for minimum driver cross-conduction. The floating channel can be used to drive an N-channel power MOSFET or IGBT in the high side configuration which operates up to 600 volts.
Parametrics
IR2101STRPBF absolute maximum ratings: (1)VB High side floating supply voltage: -0.3V to 625V; (2)VS High side floating supply offset voltage: VB-25 to VB+0.3 V; (3)VHO High side floating output voltage: VS-0.3 to VB+0.3 V; (4)VCC Low side and logic fixed supply voltage: -0.3V to 25V; (5)VLO Low side output voltage: -0.3V to VCC+0.3 V; (6)VIN Logic input voltage (HIN & LIN): -0.3V to VCC+0.3 V; (7)dVS/dt Allowable offset supply voltage transient: 50V/ns; (8)PD Package power dissipation @ TA ≤+25℃ (8 lead SOIC): 0.625W; (9)RthJA Thermal resistance, junction to ambient: 200℃/W; (10)TJ Junction temperature: 150℃; (11)TS Storage temperature: -55℃ to 150℃; (12)TL Lead temperature (soldering, 10 seconds): 300℃.
Features
IR2101STRPBF features: (1)Floating channel designed for bootstrap operation Fully operational to +600V Tolerant to negative transient voltage; (2)dV/dt immune; (3)Gate drive supply range from 10 to 20V; (4)Undervoltage lockout; (5)3.3V, 5V, and 15V logic input compatible; (6)Matched propagation delay for both channels; (7)Outputs in phase with inputs (IR2101) or out of phase with inputs (IR2102); (8)Also available LEAD-FREE.
Diagrams

| Image | Part No | Mfg | Description | ![]() |
Pricing (USD) |
Quantity | ||||||||||||
|---|---|---|---|---|---|---|---|---|---|---|---|---|---|---|---|---|---|---|
![]() |
![]() IR2101STRPBF |
![]() International Rectifier |
![]() Power Driver ICs |
![]() Data Sheet |
![]()
|
|
||||||||||||
| Image | Part No | Mfg | Description | ![]() |
Pricing (USD) |
Quantity | ||||||||||||
![]() |
![]() IR2101 |
![]() |
![]() IC DRIVER HIGH/LOW SIDE 8-DIP |
![]() Data Sheet |
![]() Negotiable |
|
||||||||||||
![]() |
![]() IR2101(S) |
![]() Other |
![]() |
![]() Data Sheet |
![]() Negotiable |
|
||||||||||||
![]() |
![]() IR21014 |
![]() International Rectifier |
![]() IC DRIVER HIGH/LOW SIDE 14-DIP |
![]() Data Sheet |
![]() Negotiable |
|
||||||||||||
![]() |
![]() IR21014S |
![]() International Rectifier |
![]() IC DRIVER HIGH/LOW SIDE 14-SOIC |
![]() Data Sheet |
![]() Negotiable |
|
||||||||||||
![]() |
![]() IR2101PBF |
![]() International Rectifier |
![]() Power Driver ICs |
![]() Data Sheet |
![]()
|
|
||||||||||||
![]() |
![]() IR2101S |
![]() |
![]() IC DRIVER HIGH/LOW SIDE 8-SOIC |
![]() Data Sheet |
![]() Negotiable |
|
||||||||||||
(China (Mainland))












